您好,欢迎来到广西琛航检验技术服务有限公司官网!
如何看懂《国际海运危险货物规则》的危险货物一览表?
《国际海运危险货物规则》(后面简称危规)是一本工具书,危险货物分类是基础,确定UN编号了(适用时,还要分好包装类别),后面的包装、标志/标记/标牌、积载、隔离等大多都是选择判断题。《危规》的正确使用,涉及到托运人、承运人、主管部门、代理机构等。
一、深入认识“危险货物一览表”
危险货物一览表,像一张地图一样,可以指向《危规》的2、3、4、7部分的内容。当然了,其余部分也要看的。有些名词的定义,不好理解的,可以在1.2章找。标志/标记/标牌可以在第5部分中找。运输危险货物的标记、标志和标牌的定义及粘贴要求
其余的很多困惑的内容,都可以直接根据目录去找。

危险货物一览表的篇幅是最大的,在纸质发行版是单独编成一本书的。
危险货物一览表共有18列内容,分别是:
(1)和(18)是联合国编号(UN No.):由联合国危险货物运输专家分委会对每一危险货物指定的编号。UN编号的排序是按照数字大小进行次序排列的,从小到大。
(2)正式运输名称(PSN,Proper shipping name)

(3)主危险类别/项别
(4)副危险

(5)包装类别:给物质划定的联合国包装类别,用I、II或II进行区分。
包装类别(Packing group)与包装性能等级(packaging performance level)的关系

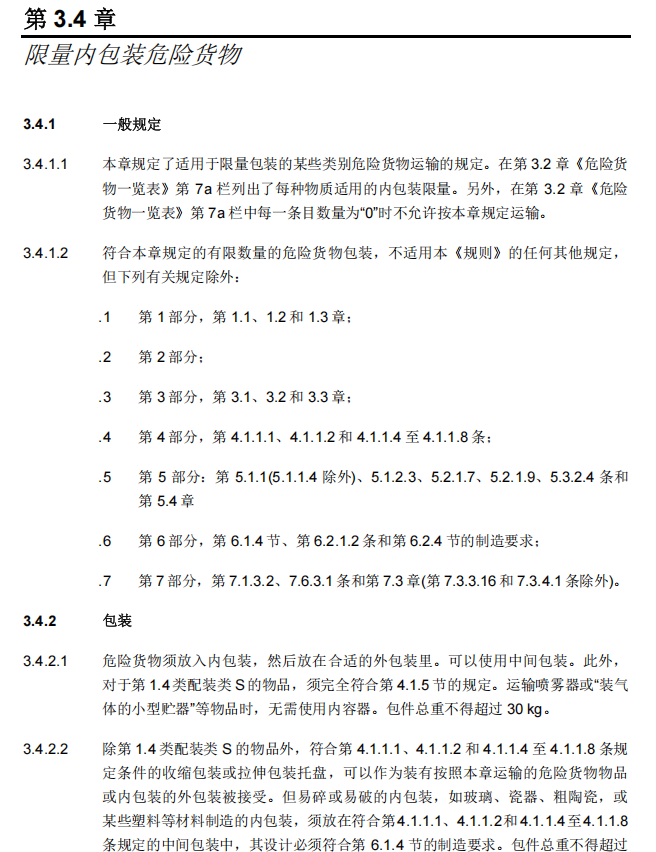
(6)特殊规定:所列的数字对应《危规》第3.3章中的规定。特殊规定通常优于一般规定,所以,很多危险货物可以按普通货物运输,其中的豁免大多就是源于此。


(7a)限量(也有翻译为“有限数量”):按照《危规》第3.4章规定,作为限量运输危险货物时,每一内包装或物品的最大量。拟运危险货物能不能按照限量运输,关键第一步就是看这一栏。
(7b)可免除量(也有翻译为“例外数量”):按照《危规》第3.5章规定,作为可免除量运输危险货物时,每一内包装和外包装的最大量。拟运危险货物能不能按照可免除量运输,关键第一步就是看这一栏。

(8)包装导则:字母数字代码对应《危规》4.1.4节包装导则一览表的包装要求。包装导则指明了可用于运输物质和物品的包装容器(包括大宗包装)。字母P开头的主要是常规包装(容积不超过450L/净重不超过400kg)、压力容器等,LP开头的是大宗包装。
(9)包装特殊规定:对包装的特殊规定。

(10)IBC(中型散装容器)导则
(11)IBC特殊规定
(12)目前都是-,保留备用。
(13)罐柜和散货导则:含有字母“T”开头的代码(见《危规》 4.2.5.2.6 )适用于以可移动罐柜和公路罐车运输的危险货物。
含有字母“BK”开头的代码是指《危规》第 4.3 章和第 6.9 章描述的散装货物运输所使用的散装容器的类型。
(14)罐柜特殊规定

(15)EmS是指《船舶载运危险货物应急反应措施》(EmS 指南)中相关的火灾和溢漏的应急编号。

(16a)积载与操作:包括积载和操作代码。事关危险货物装船,船东需要重点关注的板块。


(16b)隔离:包括隔离类和隔离代码。隔离分危险货物包件之间的隔离、货物运输组件之间的隔离、集装箱船/滚装船/杂货船/载驳船的隔离等等。


(17)特性与注意事项:包含危险货物的特性和注意事项。本栏的规定不是强制性的。

二、举例说明
在没有检验鉴定能力的情况下,可以通过危险特性分类报告/运输条件鉴定报告/安全技术说明书等,找到UN编号(适当时,还要找到包装类别),通过一览表的代码来获取拟运货物的包装的方式、材质、容积/重量、隔离要求、积载要求、操作要求、应急措施等等信息。
以例子来说明,比如UN1993,包装类别II:

1、查危险货物一览表,锁定UN1993,包装类别II对应的那一栏;

2、有特殊规定274,可以在《危规》的3.3章进行查阅;

3、限量是1L(显示是“0”代表不允许限量运输),可以在《危规》的3.4章进行查阅,确定更具体的要求;

4、可免除量是E2,,可以在《危规》的3.5章进行查阅,确定更具体的要求;

5、如果不按限量和可免除量运输(限量和可免除量可以简单理解为小包装运输),怎么确认危险货物是否适用于按照有限数量包装进行运输?
继续看第(8)栏的包装导则P001,就可以选择拟运货物的包装的方式(可以选择组合包装、单一包装等等)、包装所用的材质、容积/重量等等信息。

6、如果想要用中型散装容器进行运输,那么就继续看第(10)栏的IBC02;

7、如果想要用可移动罐柜进行运输,那么就继续看第(13)栏的T7;

8、至此,包装的选择主要就是看第7-14栏。
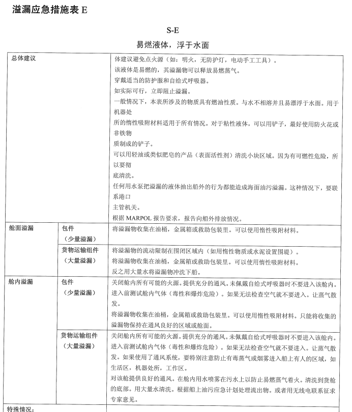
9、EmS指南,在IMDG code的补充本中找F-E,S-E。


10、继续向右看第(16a)栏,是积载类B,可以在《危规》7.1.3.2中找,主要是确定危险货物是否允许装货/客船以及装在船的舱面/舱内等。

11、第(16b)栏是隔离,这个UN条目对应的是-。虽然是-,但是不代表没有隔离要求,还需要查隔离规定和隔离表。之前写过关于包件隔离的文章。危险货物隔离|不同类别/项别的危险货物是否可以包装在同一个外包装内?是否可以装在同一个集装箱内(拼箱)?
至此,危险货物一览表涉及的代码的信息已经找完了。
最后以《国际海运危险货物规则》的目录概要作为小结:
《国际海运危险货物规则》有7大部分,每个部分是深度结合、串联呼应的。
第1部分:总则、定义和培训
第2部分:分类---(1-9类的分类标准在这一部分)
第3部分:危险货物一览表
第4部分:包装和罐柜规定---(包装/罐柜等导则在这一部分)
第5部分:托运程序---(标志/标记/标牌的使用与粘贴要求在这一部分)
第6部分:包装、中型散装容器(IBCs)、大宗包装、可移动罐柜、多单元气体容器(MEGCs)和公路罐车的构造和试验---(性能检测要求在这一部分)
第7部分:运输作业的有关规定---(积载、隔离、操作等要求在这一部分)
《国际海运危险货物规则》(IMDG code)的查阅与使用方法
参考资料:《国际海运危险货物规则》42-24修正案


